Documentation Index
Fetch the complete documentation index at: https://docs.inferless.com/llms.txt
Use this file to discover all available pages before exploring further.
Key Components of the Application
- LLM:
Qwen/Qwen2.5-Coder-7B-Instruct, an instruction-tuned code model designed for debugging and code generation. - Prompt Engineering: Defines language-specific strict system and user prompts that drive a consistent, structured Markdown report + corrected code.
Crafting Your Application
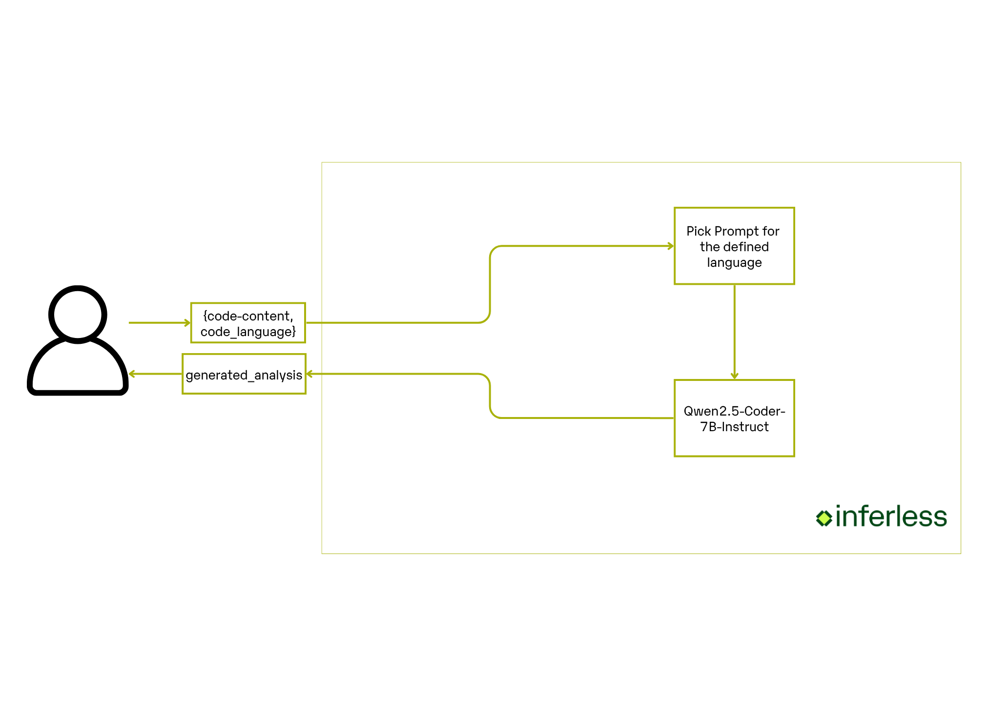
The request flow is simple:- User sends the
code_contentalong with thecode_language. - Prompt selection based on
code_languagemaps to Python or JavaScript system/user prompts. - Chat template builds the final input to the model.
- Generation produces a structured Markdown analysis with: Analysis Summary, Critical Issues, Warnings, Suggestions, Best Practices Applied, and Complete Corrected Code.
- Response returns
generated_textcontaining the full report and the improved code block.

Core Development Steps
1. Build the complete Pipeline
We will create two script, firstapp.py will have the inferless class with it’s functions and the second prompts.py will have the prompts required for the code analysis.
Setting up the Environment
Here’s how to set up all the build-time and run-time dependencies for your application: Install the following libraries:Deploying Your Model with Inferless CLI
Inferless allows you to deploy your model using Inferless-CLI. Follow the steps to deploy using Inferless CLI.Clone the repository of the model
Let’s begin by cloning the model repository:Deploy the Model
To deploy the model using Inferless CLI, execute the following command:--gpu A100: Specifies the GPU type for deployment. Available options includeA10,A100, andT4.--runtime inferless-runtime-config.yaml: Defines the runtime configuration file. If not specified, the default Inferless runtime is used.
Demo of the Code Debugging Agent.
Alternative Deployment Method
Inferless also supports a user-friendly UI for model deployment, catering to users at all skill levels. Refer to Inferless’s documentation for guidance on UI-based deployment.Choosing Inferless for Deployment
Deploying your Code Debugging Agent with Inferless offers compelling advantages, making your development journey smoother and more cost-effective. Here’s why Inferless is the go-to choice:- Ease of Use: Forget the complexities of infrastructure management. With Inferless, you simply bring your model, and within minutes, you have a working endpoint. Deployment is hassle-free, without the need for in-depth knowledge of scaling or infrastructure maintenance.
- Cold-start Times: Inferless’s unique load balancing ensures faster cold-starts.
- Cost Efficiency: Inferless optimizes resource utilization, translating to lower operational costs. Here’s a simplified cost comparison:
Scenario
You are looking to deploy a Code Debugging Agent for processing 100 queries.Parameters:
- Total number of queries: 100 daily.
- Inference Time: All models are hypothetically deployed on A100 80GB, taking 34.62 seconds to process a request and a cold start overhead of 17.3 seconds.
- Scale Down Timeout: Uniformly 60 seconds across all platforms, except Hugging Face, which requires a minimum of 15 minutes. This is assumed to happen 100 times a day.
- Inference Duration:
Processing 100 queries and each takes 34.62 seconds
Total: 100 x 34.62 = 3462 seconds (or approximately 0.96 hours) - Idle Timeout Duration:
Post-processing idle time before scaling down: (60 seconds - 34.62 seconds) x 100 = 2538 seconds (or 0.705 hours approximately) - Cold Start Overhead:
Total: 100 x 17.3 = 1730 seconds (or 0.48 hours approximately)
Total Billable Hours with Inferless: 2.14 hours
| Scenario | On-Demand Cost | Serverless Cost |
|---|---|---|
| 50 requests/day | $28.8 (24 hours billed at $1.22/hour) | $2.61 (2.14 hours billed at $1.22/hour) |
Please note that we have utilized the A100(80 GB) GPU for model benchmarking purposes, while for pricing comparison, we referenced the A10G GPU price from both platforms. This is due to the unavailability of the A100 GPU in SageMaker. Also, the above analysis is based on a smaller-scale scenario for demonstration purposes. Should the scale increase tenfold, traditional cloud services might require maintaining 2-4 GPUs constantly active to manage peak loads efficiently. In contrast, Inferless, with its dynamic scaling capabilities, adeptly adjusts to fluctuating demand without the need for continuously running hardware.
Conclusion
With this walkthrough, you’re ready to ship a serverless Code Debugging Agent on Inferless that ingests Python or JavaScript and returns a deep, structured analysis plus a fully corrected version. You wired up Qwen2.5-Coder-7B-Instruct with strict system/user prompts, built a clearapp.py/prompts.py pipeline, and deployed it on the Inferless.
From here, make it yours: add new language profiles, tune prompts for your codebase.